12 сентября 2024 года компания OpenAI презентовала новую серию языковых моделей чат-бота ChatGPT — o1. Разработчики обратили внимание на то, что обновление доступно в предварительной версии. По состоянию на момент написания обзора, пользователям доступны o1-preview и o1-mini. Серию новых языковых моделей негласно навали Strawberry (клубника). Она доступна владельцам платных подписок ChatGPT
Рассказываем, что из себя представляет «клубничная» версия чат-бота и чем она отличается от своего предшественника.
SponsoredChatGPT Strawberry: что известно
Языковые модели Strawberry, по словам разработчиков, могут решать более сложные задачи, чем предыдущие модели, в области науки, программирования и математики. Процесс анализа может занимать больше времени. При этом результат, по словам команды OpenAI, будет в разы лучше.
Больше времени o1 нужно, чтобы самостоятельно проводить исследования и оперативно анализировать информацию. Такой подход, по задумке разработчиков, позволит чат-боту избегать ошибок, которые раньше он допускал.
Интересно! Сами разработчики не афишируют причины выбора названия, но пользователи сети считают, что слово «Strawberry» было выбрано не случайно. Дело в том, что omni-версия чат-бота, ChatGPT-4о, как заметили юзеры, не могла ответить на простой вопрос о том, сколько букв «r» в слове «strawberry». В o1 исправили это досадное недоразумение.
В X разработчики поделились примерами использования o1. Например, новая модель чат-бота может решать сложные головоломки, писать код видеоигр по промптам, отвечать на вопросы повышенной сложности и переводить сложные тексты. С задачами, которые разработчики предложили в качестве примеров, предыдущие языковые модели ChatGPT, по их словам, справлялись хуже.
По состоянию на момент написания обзора, o1 поддерживает только текст. Со временем разработчики планируют научить языковые модели работать с изображениями.
Сравниваем модели ChatGPT
Начнем с простого. Сравним ответы версий ChatGPT на задачу «расскажи коротко, что такое криптовалюта».
ChatGPT 4o (время отклика — мгновенно) | ChatGPT o1-preview (время отклика — 4 секунды) | ChatGPT o1-mini (время отклика — пара секунд) |
Криптовалюта — это цифровая валюта, основанная на технологии блокчейн, которая использует криптографию для защиты транзакций. Она децентрализована, то есть не контролируется банками или государством. Примеры криптовалют: Биткоин и Эфириум. Криптовалюты используются для инвестиций, оплаты и создания децентрализованных приложений. | Криптовалюта — это цифровая или виртуальная валюта, которая использует криптографию для обеспечения безопасности транзакций и контроля создания новых единиц. Она работает на технологии блокчейн и децентрализована, то есть не контролируется центральными банками или правительствами. Примеры криптовалют включают Биткоин и Эфириум. | Криптовалюта — это цифровые деньги, использующие технологию блокчейн и криптографию для обеспечения безопасности транзакций. Они децентрализованы, то есть не контролируются банками или государствами. Примеры криптовалют: Биткоин, Эфириум. |
Поскольку разработчики позиционируют o1 как языковую модель, которая может справиться с куда более сложными задачами, обратимся к математике. Одними из самых сложных задач в математике считают те, для решения которых нужно применять формулу Эйлера. Мы попросили три версии ChatGPT решить одну и ту же задачу на ее основе.
Задача:
Рассмотрим функцию комплексного переменного:

где z — действительное число.
Требуется:

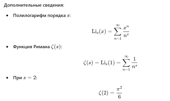
Правильный ответ:
1 часть.

2 часть.

3 часть.

4 часть.



Вот какие ответы дал ChatGPT:
ChatGPT 4o | ChatGPT o1-preview | ChatGPT o1-mini |
ИИ не смог найти способ предоставить полное решение | был дан верный ответ | был дан верный ответ |
Получается, что рядовой пользователь может не заметить разницы между 4o- и o1-моделями ChatGPT. При этом «клубничная» серия может удивить тех, кто хочет использовать ИИ для решения сложных задач.
Хотите стать частью большого и дружного сообщества BIC? Тогда подписывайтесь на нашу группу в «Телеграме» — там вас ждет общение с криптоэнтузиастами, помощь от наших экспертов и эксклюзивные комментарии опытных аналитиков.