Обновление Merge стало самым значимым за всю историю Ethereum, но отнюдь не финальным. За ним последуют апгрейды Surge, Verge, Purge и Splurge
15 сентября весь мейннет Ethereum в рамках долгожданного обновления Merge переехал с крайне энергозатратного механизма Proof-of-Work (PoW) на алгоритм доказательства доли владения (Proof-of-Stake, PoS).
Ethereum только встал на путь обновления
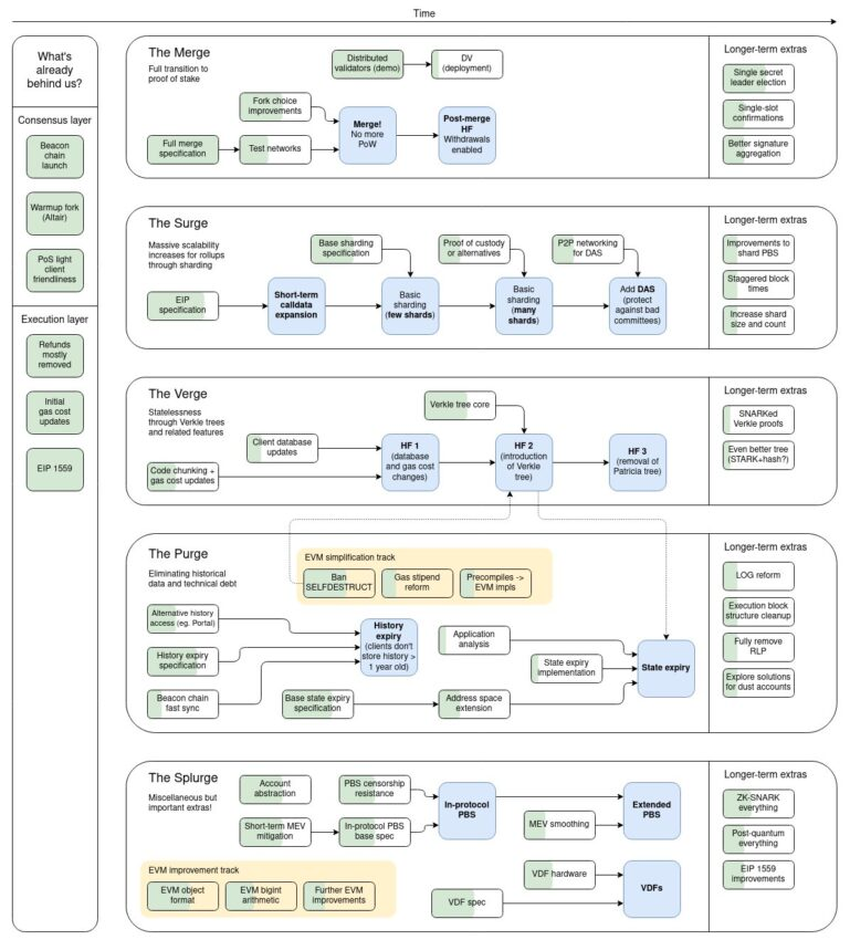
Этот апгрейд стал самым значимым за всю историю Ethereum — однако отнюдь не последним. Теперь на очереди после Merge новые обновления с созвучными названиями Surge, Verge, Purge и Splurge. Каждое из них призвано добавить сети Ethereum новый уровень масштабируемости и защиты. В совокупности же они образуют собой путь эволюции к долгосрочной цели проекта, обозначенной его разработчиками как превращение в «мировой компьютер».
Этап Merge помог блокчейну переехать на более экологичный механизм консенсуса PoS, однако сейчас трансформация Ethereum завершена лишь на 55%, согласно сооснователю проекта Виталику Бутерину.
Об этом он заявил в июле на криптоконференции во Франции. Тогда он анонсировал еще четыре апгрейда, которые привнесут «глубокие изменения» в Ethereum и повысят эффективность и конкурентоспособность сети.
После завершения всех пяти фаз Ethereum сможет обрабатывать 100 000 транзакций в секунду, заверил Бутерин. На данный момент скорость обработки транзакций на этом блокчейне составляет 15-20 операций в секунду. Это приводит к заторам в сети и росту комиссий.
«Шанхай»
Как оказалось, рынки уже заранее полностью заложили в цены Merge. Если в преддверии апгрейда ETH достигал максимумов на $1 780, то после него курс коина продолжает падать. Впрочем, энтузиасты полагают, что это лишь временное явление. В более долгосрочной перспективе — после развертывания всех пяти обновлений — блокчейн Ethereum сможет предложить всему миру высокую ценность. Как ожидается, на это потребуется несколько лет.
Как прокомментировал редакции Be[In]Crypto Эйтан Лави, сооснователь криптомоста ChainPort:
«Многие пока не понимают, что Merge — это не финальная точка, а лишь один из пяти ключевых этапов эволюции протокола Ethereum, которую сеть должна пройти, чтобы стать полноценным эффективным протоколом на базе PoS».
В течение ближайших шести месяцев в блокчейне Ethereum произойдет следующее важное обновление — Shanghai (Шанхай). Оно позволит всем валидаторам — владельцам коинов ETH, заблокировавшим свои монеты для обеспечения безопасности сети — забрать назад часть своих денег, размещенных на стейкинге, а также получить вознаграждение за свою помощь.
Сейчас в протоколе Beacon Chain заблокировано 14,7 млн токенов под годовую доходность в размере 4,1%, по данным Ethereum Foundation. На текущий момент стоимость этих монет составляет более $19 млрд.
Пользователи, размещающие монеты для стейкинга, проверяют и верифицируют транзакции, совершающиеся в сети. Чтобы стать валидаторами, пользователи должны были заблокировать как минимум 32 ETH.
Кроме того, в рамках «Шанхая» ожидается снижение стоимости транзакций на втором уровне блокчейна (L2), представленном такими протоколами масштабирования, как Optimism или Arbitrum.
«Surge»
Если главной целью апгрейда Merge было сокращение потребления электроэнергии, то этап Surge («Резкий рост, скачок»), запланированный на 2023 год, посвящен другой теме — шардингу.
Дословно шардинг можно перевести как «фрагментирование». В рамках шардинга общая база данных блокчейна делится на блоки и распределяется по разным серверам, которые и называются «шардами». За каждым шардом закрепляют ноду.
Такое горизонтальное разделение данных позволяет решить проблему масштабирования, существенно повышая пропускную способность сети и скорость транзакций. Также это снизит затраты, упросит работу нод и удешевит реализацию «rollup-решений», направленных на снижение нагрузки на сеть за счет группировки операций и переноса части транзакций с основного блокчейна в сайдчейны.
«Verge»
Следующий этап Verge (Грань, край) должен будет снизить зависимость Ethereum от нод как хранилищ всей истории операций и данных. Это обновление добавит в сеть новую систему «verkle trees», которая позволит валидаторам верифицировать блоки без необходимости хранить огромное количество данных на своих компьютерах.
Ожидается, что Verge оптимизирует хранение данных и уменьшит размер нод. В конечном итоге это тоже поможет повысить масштабируемость сети Ethereum.
На июльской конференции в Париже Бутерин заявлял, что благодаря такой оптимизации и сокращению объема ПО, необходимого для работы ноды, этот этап станет очень важным для децентрализации сети и привлечения новых заинтересованных пользователей.
«Purge»
Обновление Purge (Очищение) должно ощутимо снизить требования к объему свободного пространства на жестких дисках, необходимому для хранения ETH. В частности, будут удалены нерелевантные старые данные, хранящиеся в блокчейне уже долгое время.
Такая очистка дискового пространства избавит разработчиков от постоянной головной боли, а нодам не нужно будет хранить историю. Со временем это упростит работу протокола Ethereum, уверен Бутерин.
В настоящее же время, согласно криптообразовательной платформе District 0x, массив данных, хранимых в блокчейне Ethereum, приближается к одному терабайту. Поэтому для рядового пользователя весьма непрактично становиться оператором ноды.
«Splurge»
Последний и самый отдаленный по времени апгрейд — Splurge (Бахвальство, бравада). Он будет включать ряд мелких, но важных обновлений, а также исправлений выявленных недочетов, которые отполируют и приведут в конечный вид новую версию Ethereum, обеспечивая ее стабильную и бесперебойную работу.
В частности, разработчики добавят в протокол ряд криптографических улучшений, которые, помимо прочего, повысят уровень защиты сети от внешних атак.
Что вы думаете о перспективах экосистемы Ethereum? Пишите нам! Читайте свежие новости криптовалют на портале BeInCrypto и присоединяйтесь к дискуссии в нашем Телеграм-канале.





